PCB Overview
The LYNXware v4 keyboard is built from modular circuit boards — each half (LYNXcat) is a standalone PCB with an ESP32-S3 microcontroller, key matrix, and slot connectors for optional modules.
This page collects the schematics and interactive BOMs for all boards in the system.
Finger Module
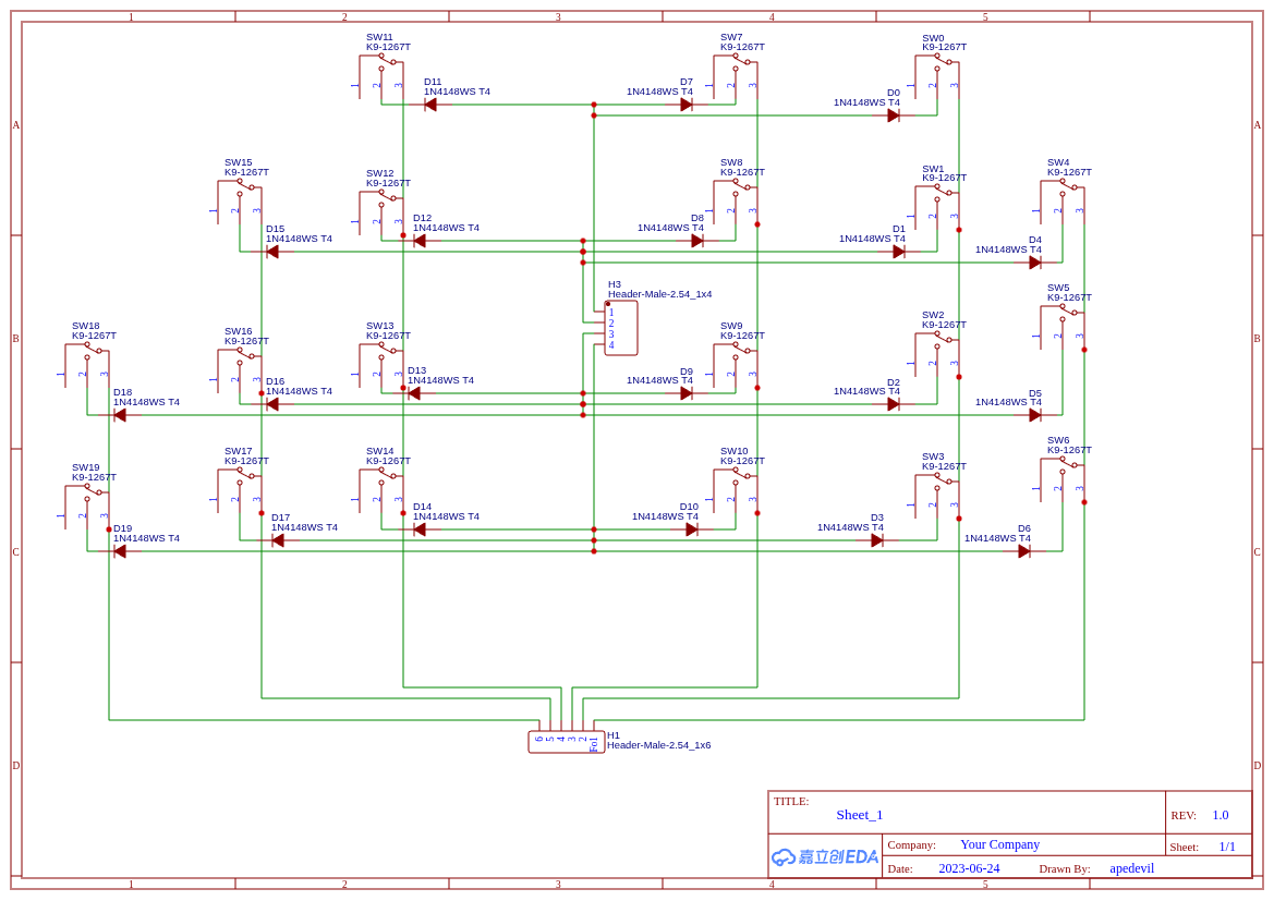
The finger module is the main key matrix board for each LYNXcat half. It carries 32 keys in a column-staggered layout, the ESP32-S3 MCU, and three slot connectors for expansion modules (thumb cluster, pointing device, display).
Schematic

Interactive BOM
The interactive BOM lets you click any component and see it highlighted on the PCB layout. Useful for tracing signal paths or identifying footprints on the physical board.